
A General Darwinian Framework for Human Behavior
In this conceptual work with John Cantwell, we discuss the evolutionary root causes of institutional complexity, defined as inherently incompatible prescriptions when different sources of institutions intersect at the same space and time. We suggest that societies are not delineated by clear-cut boundaries, but dynamically evolve along multiple co-existing levels of social lineages, each of which is associated with a given replicator. Institutional complexity thus can be conceived as a mix of potentially conflicting dispositions due to replicators derived from different historically separate social lineages.
Chen, V. Z., & Cantwell, J. (2022). An evolutionary view of institutional complexity. Journal of Evolutionary Economics, 32(3), 1071-1090.

Speaking of diversity: The relationship between linguistic structural differences and cultural values toward equity, diversity, and inclusion across the globe.
We theorize that linguistic grammar structures related to gender, pronoun use, and politeness distinctions influence individuals’ cultural values toward diversity, including masculinity, collectivism, and power distance, respectively. Based on first-handed data collected from a large sample of individuals (N = 9,058) who speak various native languages, our analysis shows that languages require speakers to arrange words according to linguistic grammar structures that govern how team members perceive equity, diversity, and inclusion. Our study suggests that language is a salient source of diversity that can shape belief systems toward diversity, even after controlling for more commonly studied diversity dimensions.
Summerville, K., Chen, V.Z., Taras, V., & Shoham, A. (2023). Speaking of diversity: The relationship between linguistic structural differences and cultural values toward equity, diversity, and inclusion across the globe. Journal of World Business, 59(1), 101501.

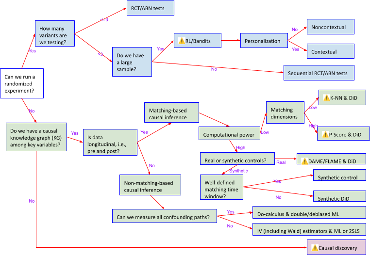
Causal analysis method decision tree
What causal analysis method to use, when?


